【附赠下载】分保、等保、关保、密评之间的联系与区别
来源:
|
作者:swq
|
发布时间: 2023-05-05
|
1410 次浏览
|
🔊 点击朗读正文
❚❚
▶
|
分享到:
分保、等保、关保、密评之间的联系与区别
网络安全保护工作当中的“3保1评”指的是:分保(涉密信息系统分级保护)、等保(网络安全等级保护)、关保(关健信息基础设施保护)以及密评(商用密码应用安全评估)。
本文主要内容:
1、什么是“3保1评”?分保、等保、关保、密评
2、相关的法律法规依据
3、分保工作简介
4、等保工作简介
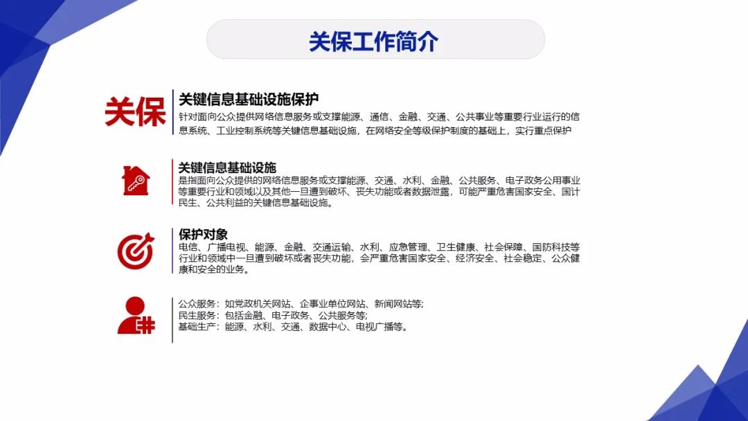
5、关保工作简介
6、密评工作简介
7、“3保1评”的联系与区别
关注协会公众号并后台回复关键词:3保1评,即可打包下载3保1评ppt文件。






































